
一.适用范围
在读全日制学生通过户口所在地公安户籍部门变更了姓名、身份证号码、民族等信息。
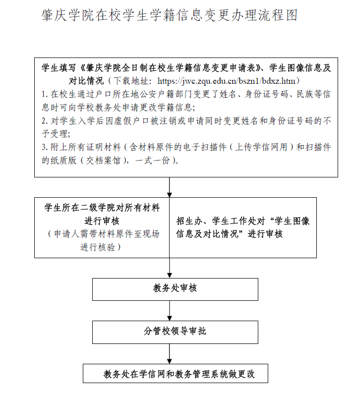
二.办理流程
1.经公安户籍部门批准后,向学校提出更改学籍信息的申请,填写《william威廉中文官网全日制在校生学籍信息变更申请表》(一式一份,在教务处主页“表单下载”栏下载);
2.提交证明材料(材料原件的电子扫描件(上传学信网)和扫描件的纸质版(交档案馆),一式一份);
(1)身份证原件和复印件(包括更换前后的身份证)
(2)户口本(包括首页、户主页、本人页和信息变更页)
(3)公安部门出具的有关证明(身份证号码因重号错号或更正出生日期时)
(4)出生证(变更出生日期需提供)
(5)民族宗教事务委员会证明(变更民族需提供)
(6)录取名册(去学校档案馆(鲁迅楼二楼,电话:2716334)复印加章有本人姓名页的录取名册)
(7)学生图像信息及对比情况
(8)涉及内地身份证改为港澳居民通行证的,必须提供原身份证复印件、户口注销证明、港澳居民来往内地通行证。
3.经学校核实为合法改动的,由学校在教育部学籍学历信息管理平台提交变更申请;若更改内容同时涉及姓名和身份证号码,学校原则上不予受理;
4.教育部学籍学历信息管理平台修改完毕后,学校再在教务管理系统做更改;
5.“提交证明材料”时需同时提供证明材料的原件以供学校进一步核实。
三.受理单位
william威廉中文官网教务处学籍科(行政楼二楼218室),联系电话:0758-2716047。
